发布者:酷游九州 时间:2022-02-18 14:28 浏览量:2884
近年来新冠肺炎疫情对全球经济带来巨大冲击,全球远程会议、跨部门多终端协同、远程应急指挥、数字孪生城市、智慧工厂和远程教育等需求全面提升,我国控制室显示产业整体呈现逆势上扬态势。
小间距LED是主力军。近些年小间距LED凭借其无缝、轻薄、色域广、一致性好等特点在室内大屏幕拼接显示市场得到了快速发展,军队、公安、能源、交通、广电等行业的指挥中心、会议中心随处可见小间距LED拼接显示大屏。据奥维睿沃市场调研资料显示小间距LED的份额已接近60%,预测到2024年其市场份额将突破70%,成为室内大屏幕拼接显示市场的绝对主力军。

那么小间距LED产品真的完美无缺了吗?当然不是,始终有两大顽疾困扰着整个行业,成为挥之不去的痛点。
痛点之一,长时间、近距离观看很刺眼,观看舒适性不好;
痛点之二,使用一段时间后大屏上会出现很多“毛毛虫”,严重影响画面的完整性。

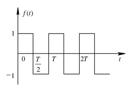
问题的根源到底在哪里?在于PM(Passive Matrix)被动驱动方式。LED灯珠可以越做越小,现在可以做到0.4mm*0.4mm,甚至更小,但驱动IC没办法做到这么小,无法实现1个驱动IC对1颗灯珠的点对点精准控制。业内就普遍采用1组(3个)驱动IC同时给数十行、上千个灯珠扫描驱动的方式,俗称PM被动驱动。


在PM被动驱动方式下,灯珠是逐行亮灭的,一个小的显示区域里,同一时间只有一行灯珠是亮的,其他行灯珠都是灭的。这就好比用一支激光笔快速、反复扫过你的眼睛,太快了,以至于你认为是常亮的,并且灯珠的瞬间峰值亮度可以达到感官亮度的数十倍,所以你会感觉很刺眼,即使LED屏的亮度调得很低。



在这种脉冲驱动下,LED注定不能连续供电,造成了动态显示,这就是人眼不舒适的原因,是无可避免的。
如果有1颗灯珠损坏短路,就会导致整行或整列的灯珠常亮,俗称“毛毛虫”。

或许也有人说小间距LED行业的主要痛点是点间距,认为点间距越小越好。其实不然,在大屏幕拼接显示应用领域,一般最小观看距离都在3-5米以上,在这个距离上P1.0-P1.5的点间距已经够用了,过小的点间距其实是一种浪费。

如何才能彻底根除观看刺眼及“毛毛虫”这两大顽疾呢?